刚刚!2019江苏高考试卷及答案出炉!

2019江苏高考昨天已经结束!
大家关注已久的
江苏高考到底考了什么呢
快来看看今年的试卷和答案吧
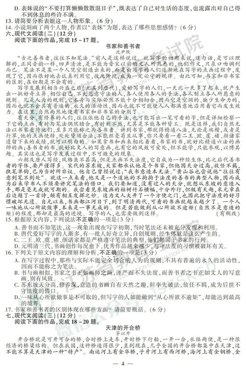
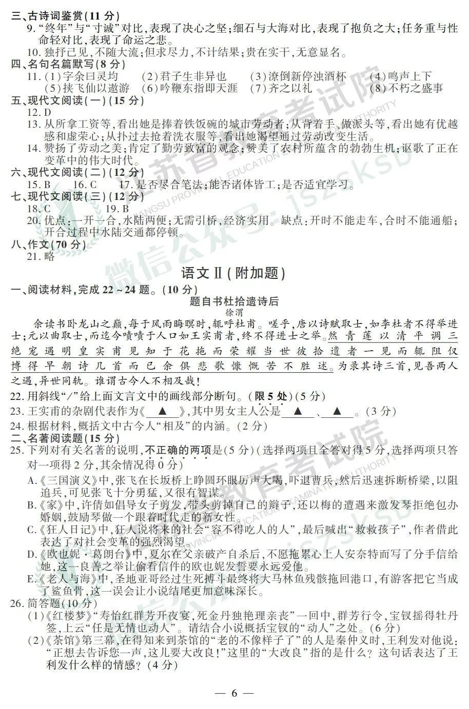
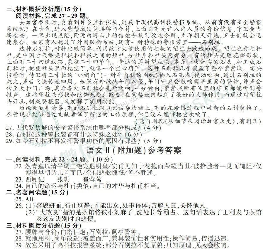
语 文







数 学









英 语









物 理







化 学








生 物








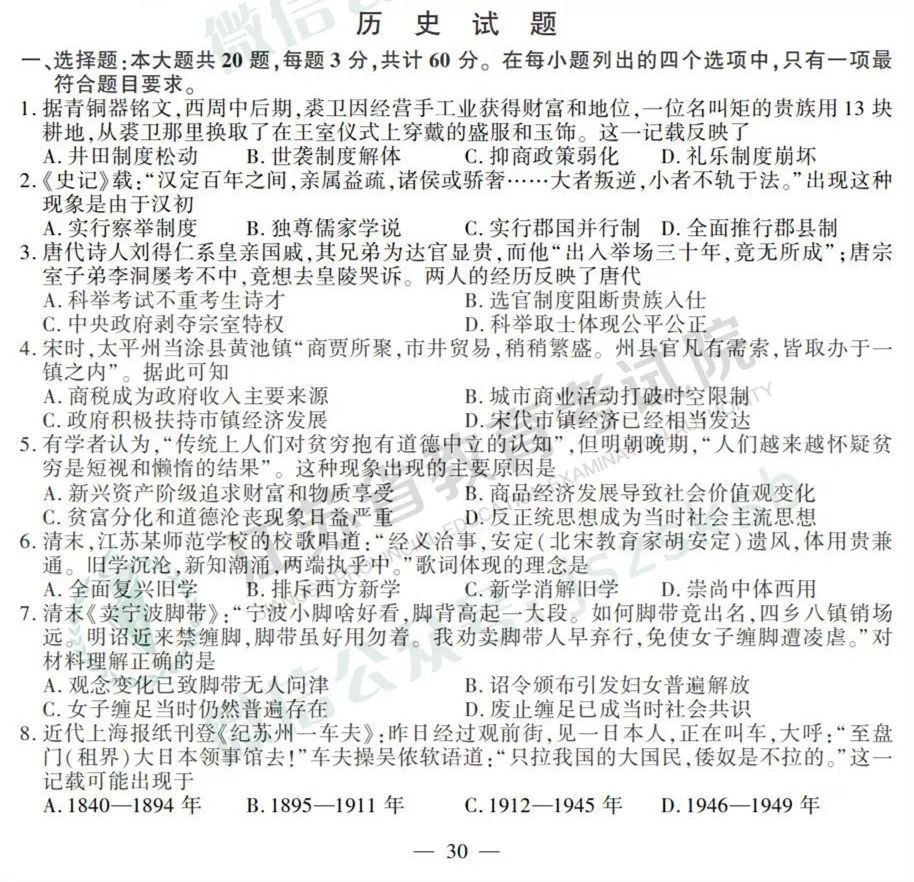
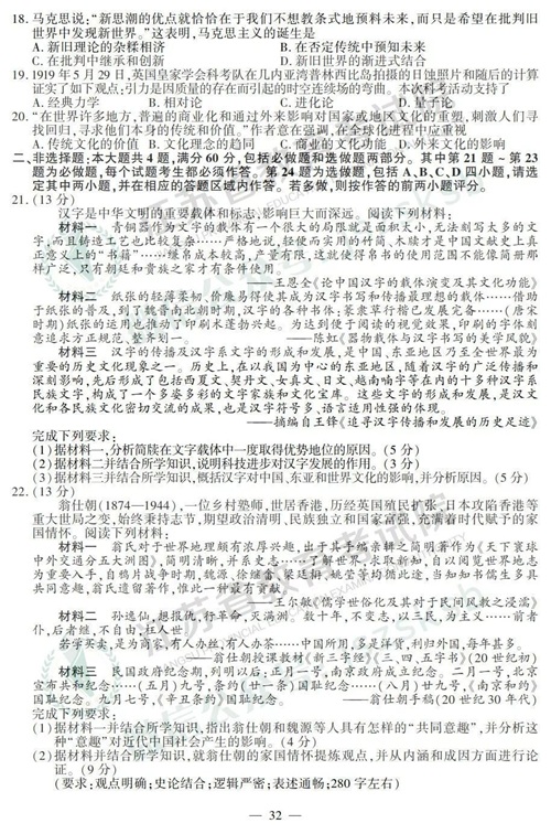
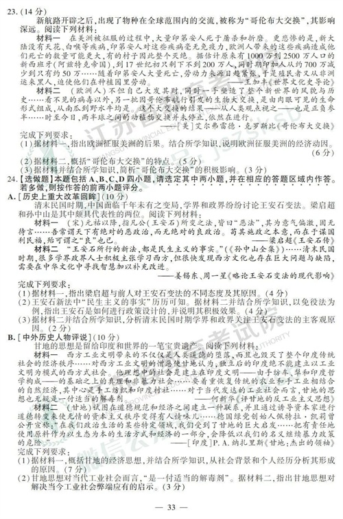
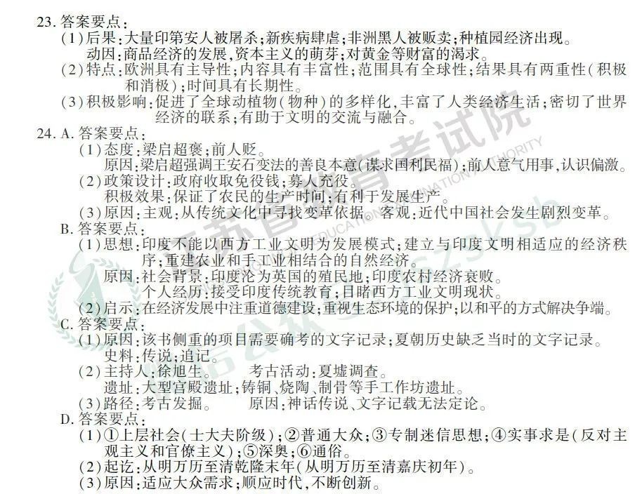
历 史






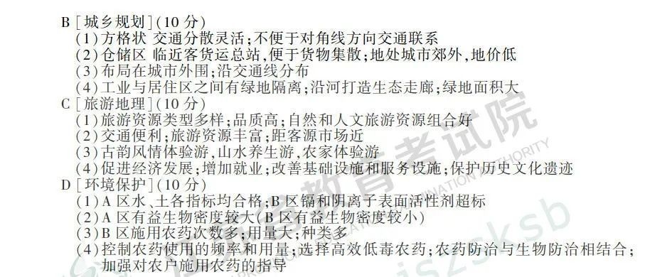
地 理









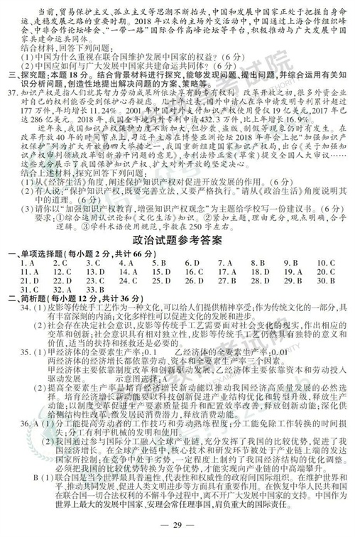
政 治








提醒广大考生,全省开通网上查分、网上填报志愿、网上查询录取结果等,查询地址已经印制在《准考证》的背面。6月25日发布考生成绩。填报志愿、录取期间请考生尽量不要外出,并务必保持报名时填写的通讯方式畅通。
来源:江苏省教育考试院
编辑:王鹏飞

刚刚!2019江苏高考试卷及答案出炉!

2019江苏高考昨天已经结束!
大家关注已久的
江苏高考到底考了什么呢
快来看看今年的试卷和答案吧
语 文







数 学









英 语









物 理







化 学








生 物








历 史






地 理









政 治








提醒广大考生,全省开通网上查分、网上填报志愿、网上查询录取结果等,查询地址已经印制在《准考证》的背面。6月25日发布考生成绩。填报志愿、录取期间请考生尽量不要外出,并务必保持报名时填写的通讯方式畅通。
来源:江苏省教育考试院
编辑:王鹏飞

流量明星全军覆没!国家一级演员名单震撼公布,张一山成最大赢家 演艺界的新变革:从流量到实力,艺术回归本质 最近,娱乐圈可真是热闹得很啊!国家一级演员名单一出,网上就...
大决战2:淮海战役 大决战2:淮海战役 简介 淮海战役,是人民解放军华东和中原两大野战军和华东、中原军区部队,在以徐州为中心,西迄河南省商丘,北至山东省临城,东起江苏省海州...
Switch平台年度高分游戏大盘点:9大必玩神作来袭!建议收藏! 创作不易,友友的点赞❤️是动力 在Switch的浩瀚游戏海洋中,总有那么几款作品以其卓越的品质、深刻的剧情、或是创新...
98年张子强麾下3大骨干出狱后,所做之事丧心病狂,后来结局如何 在阅读此文之前,麻烦您点击一下“关注”,既方便您进行讨论和分享,又能给您带来不一样的参与感,感谢您的支持...
“大清廉吏”于成龙,从草民到一品大员,却累死在总督衙门 44岁开始出仕,七年的县令生涯,两年的知州经历,通过九年基层的官场磨砺,没有让花甲之年的于成龙变的如何阿谀奉承...
盘点:我国医药工业、医疗器械最新百强企业(附百强企业榜单) 导读:当前,我国医疗行业发展迅猛,产业发展保持着高速增长的态势,已初步建立了专业门类齐全、产业链条完善、...
南美小城伊基克,夹在大海与沙漠之间,喝水都要靠进口 我们印象中,海滨城市都是气候温润,雨量充沛的,一般不会存在干旱缺水的现象。但是,总有例外,世界那么大,有很多我们...
多位演员自曝曾被导演郑冀峰侵害! 在这个光怪陆离的娱乐圈里,总是充满了各种离奇的故事和戏剧性的转折。2月19日,海口公安局发布了一则令人瞠目结舌的警情通报,涉及的主角竟...
娱乐圈的“半老徐娘”,蜂腰翘臀大长腿,这9位女星越老越有韵味 内娱女星的身材容颜有多绝? 长腿美背、蜂腰翘臀,任凭岁月增长,这些依然是她们最“致命”的武器! 许晴 许晴...
烟台美食探店|约会圣地萨贝尔的“动情”美食‘萨贝尔’意式餐厅 在这个快节奏的社会中,你是否也在追求“慢生活、细品味”的生活态度?就有这么一家意式餐厅,从细心经营的一...
马鞍山:“大思政”做好“大文章” “生命线”焕发“生命力” 雨山区司法局向山司法所走进南山小学开展“压岁钱保卫战”辩论赛活动。 记者 张令琪 通讯员 邹婷 张宗然 摄 还原马...
李立群:我的气功师父断气后,不准任何人碰他 庄子说过:“古之真人,其寝不梦,其觉无忧,其食不甘,其息深深。真人之息以踵,众人之息以喉。屈服者,其嗌言若哇。其耆欲深者...
马继援的夫人,马继援的后代在沙特 西北一带臭名昭著的青海“土皇帝”马步芳,先后共娶了五个妻妾,她们分别是海里买,赵园哥,甘肃兰州的陈秀英,甘肃河西的董春英和沙特的马...
不可一世的“女海王”马苏,终于被自己的“风流成性”害惨了 阅读此文前,麻烦您点击一下“关注”,方便您进行讨论和分享。此文仅在今日头条发布,任何平台不得搬运,搬运必究...
一个人的手指长度暴露了他的“本性”:食指越长的人,越女性化 声明:本文陈述所有内容皆有可靠信息来源赘述在文章结尾。 文丨小橘nono 编辑丨小橘nono 前言 一个人的 性格 除了...
诗词日历:“除夕”的民俗与别称 作者 张祥斌 我们通常所说的“过年”,从狭义角度讲,可以理解为主要包括“除夕”“春节”两天。这两天,宛如两颗璀璨的明珠,镶嵌在时光的画...
靖边县最新形象宣传大片《靖边是个好地方》 靖边县最新形象宣传大片《靖边是个好地方》 靖边是个好地方 中国●靖边 宣传片组织分工 总 监 制:郭玉平 监 制:马勇 策 划:刘小飞...
元仁宗爱育黎拔力八达:大元王朝最有能力、最贤明、最仁德的皇帝 (元朝皇宫) 大德十一年,公元1307年,元朝的第二任皇帝成宗铁穆耳驾崩了。 皇帝前脚驾崩,朝廷里的大臣们就开...
王挺革加盟,浙江工商大学聘任首位实务院长 钱江晚报·小时新闻记者 郑琳 通讯员 林晓莹 6月15日下午,浙江工商大学举行签约、受聘仪式,正式聘任王挺革为浙江工商大学工商管理...
台湾从何时开始属于中国?历史上的事实让人大开眼界! 台湾是中国不可分割的一部分,这是一个历史事实,也是一个国际共识。从古至今,台湾与中国大陆有着深厚的血缘、文化、经...