央企军工,兵器装备集团+兵器工业集团控股上市公司名单盘点!
央企军工,兵器装备集团+兵器工业集团控股上市公司名单盘点!
1999年7月1日,中国兵器工业总公司改革一分为二:中国兵器工业集团公司、中国兵器装备集团公司
中国十大军工集团、中国两武器制造集团:(1)兵器装备集团(南方工业集团)(2)兵器工业集团(北方工业集团)
两大兵工集团的业务与服务:军工装备保障、军民融合产品、战略资源服务…

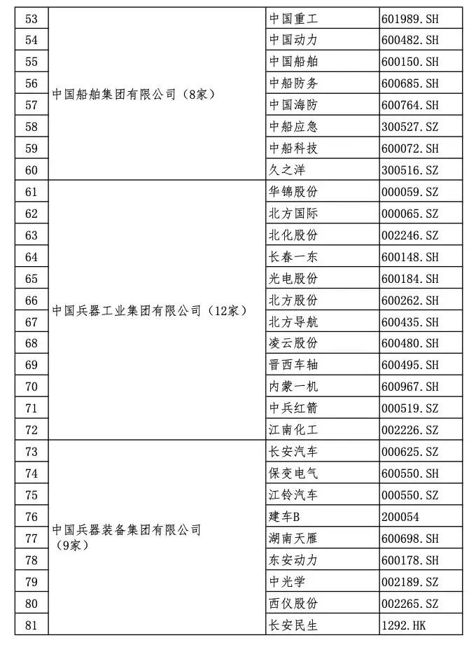
兵器工业集团、兵器装备集团控股上市公司梳理

两大兵工集团在国防现代化建设中的基础地位进一步得到巩固和加强。
中国兵器工业集团控股上市公司12家
中国兵器装备集团控股上市公司9家
中兵红箭:国内一流的现代化军民融合型弹箭企业。全球级的超硬材料龙头企业。

西仪股份:2023年7月更名“建设工业”,西仪股份(2008.08.06) ->*ST西仪(2013.03.27) ->西仪股份(2014.04.03)--建设工业(2023.0705)
北方导航:以“导航控制和弹药信息化技术”为主营业务,首家军工整体上市企业,实控人兵器集团。
内蒙一机:国内坦克总装上市龙头,唯一集主战坦克、战车、火炮于一体的高新武器装备研发制造集团。
军工概念上市公司龙头股盘点!

声明:以上内容均为博主根据公开资料整理,仅供投资者参考,不构成任何投资建议。
标签:
66
圣索菲亚大教堂 圣索菲亚大教堂是哈尔滨市最吸引人的打卡地之一。 教堂始建于1907年,是远东地区最大的东正教堂,是拜占庭式建筑的典型代表。 公元1903年。随着中东铁路的建成。...
76
农村一种叫“竹芋”的植物,长得像美人蕉,块根的营养价值非常高 “竹芋”是一种竹芋科多年生草本植物。它是在每年的1月份左右种植,到了第2年1月份的时候就可以收获了,基本上...
162
李易峰现状与粉丝合影留念,并赠送粉丝签名照 在这个瞬息万变的娱乐圈,明星与粉丝之间的关系如同夜空中最亮的星,时而闪耀,时而静默。近日,国内知名演员李易峰的一次特别行...
187
口袋妖怪复刻卡比兽怎么抓 卡比兽捕捉攻略 口袋妖怪复刻卡比兽怎么抓小伙伴们还不知道吧!卡比兽捕捉攻略这里lulu酱与你分享哦!十分靠谱的一发,小伙伴们一起来看看吧! 卡比...
174
江苏响水简介 【地承千古人文精华,理蕴万世自然法则】 响水,是江苏省盐城市所辖县之一。位于长江三角州北部地区,江苏省东北部沿海,地处连云港、淮安、盐城三市交界处,东...
114
记者送检30个娃娃机的娃娃,2个样本存在邻苯超标 近日,某媒体报道引发广泛关注:记者对30个娃娃机的娃娃进行了送检,结果发现其中2个样本存在邻苯二甲酸酯(邻苯)超标问题。这...
136
哈尔滨南岗客运服务中心24日挂牌售票 24日,龙头新闻·生活报记者从哈尔滨交通集团获悉,按照“能力作风建设年”活动总体部署要求,哈尔滨交通集团公路客运总站有限公司努力满足...
136
分手应该体面 男女朋友之间 合则应相濡以沫 分则应好聚好散、互不打扰 常言道 “强扭的瓜不甜” 分手之后如进行冷暴力 甚至干出违法犯罪之事 不仅毁了曾经的美好 还会遭到法律的...
63
简单明了的练字核心秘诀,让你短时间练一手好字! 哇,你这字太好看了!如果真想把字写得让人一看,就发出这样的感叹,那么还是需要付出一定的时间和掌握一些练字方法的! 身...
172
47岁李玟登台声生不息,紫色喇叭裤秀细腰翘臀,网友直呼秒杀少女 近日,李玟登台湖南台的一档综艺节目《声生不息》,以一套红配紫的连体喇叭裤造型亮相。 李玟出道超过25年,唱...
58
郑州市月季公园新发现:一片梅林花开正好 郑州市月季公园是月季主题公园,不过这里除了月季也有其他美丽的花,近日,月季公园内一片梅林惊艳了游客。 从月季公园东门入园,向...
128
新款别克G18——论优秀商务车的自我修养 1999年别克推出市场以来,经过多年的产品迭代。如今,它已经是高端商业活动的名片。其通过新一代的设计技术和安全性获得了越来越多用户...
103
每天学一点文化常识——弓箭的发明与使用 纵观全球历史,中国是最先制造出弓箭并投入使用的国家,这一点毋庸置疑。 因为在1963年,在我国山西境内的旧石器时代晚期遗址中考古学...
98
每日一穴——支正穴 支正穴归属手太阳小肠经,是小肠经之“络穴”。具有清热解表、安神定志、活血通络之功效。根据其穴性,临床常用于治疗西医学中颈椎病、神经性头痛、尺神经...
170
蓝田汤峪温泉,将成为西安人的记忆? 2005年前后,蓝田县汤峪温泉开始崭露头角,着力打造城里人周末休闲的“后花园”;立誓成为中国温泉文化的标杆。此后几年,汤峪温泉不断建...
170
吉他入门 - 弹吉他的姿势第一季 用最舒服的姿势,最擅长的方式 —— 《亡命之徒》 今天我们来看看弹吉他的姿势。 坐姿 首先,你应该要用自己最舒服的姿势坐下来啦!如果你是右手...
168
儿童机票怎么收费标准,儿童机票是成人一半还是全价一半 关注微信公众号 民航微出行 ,预订机票省时省心, 支持儿童婴儿机票补订, 儿童无成人陪伴乘机 ! 很多父母出行的时候,...
100
本周末,堪比台风过境的10级超级阵风准备来袭! 本周末,中东部将迎来大风降温天气,局部地区阵风10级堪比台风过境。提醒周末大家注意极端天气,减少外出注意安全。 相信很多人...
77
十种天竺葵,好看又好养 天竺葵的品种多达600多种,无法一一辨别,今天来给大家介绍十种比较常见的天竺葵,好看又好养! 1、夏日玫瑰 夏日玫瑰的花朵是重瓣的,花瓣层层叠叠,像...
100
神奇物种——团花锦蛇 团花锦蛇(Tupinambis teguixin),又称巴西巨蜥,是一种大型的蜥蜴类动物,属于锦蛇科。它们主要分布在南美洲的亚马逊河流域、巴西、圭亚那、苏里南和委内瑞...