梦幻西游:108种法宝功能大全!有套法宝搭配永远不用补灵气
梦幻西游:108种法宝功能大全!有套法宝搭配永远不用补灵气
梦幻西游,梦在继续!大家好,我是老魏。点我头像查看置顶文章即可快速找到您所需的攻略。包含老玩家回归指南、自学估号、自己配号、调号、装备搭配等内容。觉得有用记得点点关注,以免后期找不到我了!
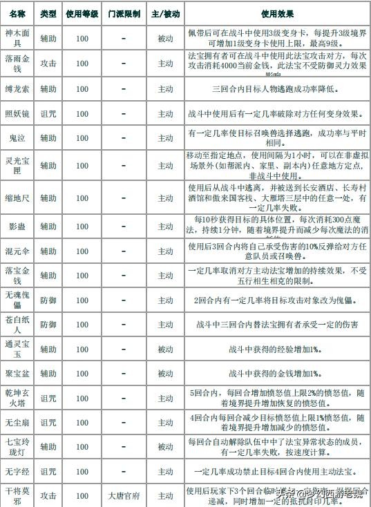
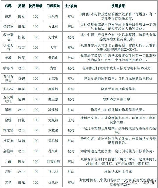
目前梦幻西游有108种法宝,很多小伙伴在为法宝的灵气而烦恼,尤其是物理系和法系,出手一次就消耗一点灵气,500点灵气两天就消耗完了,真的是伤不起!那么到底应该带什么法宝组合呢?
下面先看下108种法宝的用途:

一级法宝

二级法宝

三级法宝图1

三级法宝图2

四级法宝1

四级法宝2
法宝分1-4级,攻击、防御、恢复、诅咒、辅助五大类,对应五种最优五行会有属性加成。法宝有主动和被动两种,主动法宝需要在战斗中消耗1回合操作使用,简单任务中不适用,下面我们主要分析下被动法宝吧!
一级法宝一共23个:
推荐碧玉葫芦、五色旗盒、试剑石、金甲仙衣、风带、九黎战鼓、汇灵盏
二级法宝一共23个:
推荐降魔斗篷、附灵玉、金刚杵、兽王令
三级法宝一共36种
推荐灵光宝匣、苍白纸人、慈悲、伏魔天书、普渡、镇海珠、五行神焰印、九幽、斩魔、月影
四级法宝一共26种
推荐重明战鼓、蟠龙玉璧、凌波仙符、归元圣印、落星飞鸿、流影云笛、千斗金樽、宿幕星河、北冥巨鳞、血魄元幡
上面推荐了很多法宝、基本是加伤害、法伤、固伤、治疗等等的,任务还是很实用的,但是灵气是个大问题!所以建议大家带下面这个法宝组合,十八门派通用!
崇明战鼓+九黎战鼓+九黎战鼓+X
法系可以带风带
固伤可以带金甲/法金甲
物理可以带风带/金甲
这套组合的好处是永远不需要加灵气,有大佬测试过,满层的大鼓相当于提升3级的宝宝修炼,绝对的单开、五开必备
几个法宝的小知识:
69级沐浴金乌光芒后可以带2级法宝
109级沐浴金乌光芒后可以带4级法宝
法宝加灵气最省钱的方法是混队去无名鬼蜮,练宝宝、加灵气、得环三不误
五色旗盒、灵光宝匣是两个必备的主动法宝
无魂傀儡可以给怪物使用
好了,法宝的小知识就到这里了,大家帮忙点点关注吧!
标签:
87
马兰精神成就我们军事强化 对于上一代的发生了什么,或许从我们这辈80后是没有太多的记忆的,更多的还是老人口中的讲述,以及在纪录片、史书中寻找到时代的印迹。 如同眼前的这...
170
2月校考复试!中国美术学院2024校考时间确定 中国美术学院在美院的实力中可谓非常强! 2023年1月7日,中国美术学院透露在教育部全国第五轮学科评估中,学校各学科成绩优异、稳中有...
124
《曾少年》沉寂两年,终于官宣定档播出了。 杀青两年让人等待已久的《曾少年》终于官宣播出时间了。这部剧在21年7月就已经宣布杀青,同时几位主演也在不同的综艺里宣传推广过这...
127
张靓颖与冯轲的感情故事:15年的相爱、6亿身家破产后的巨大反差 张靓颖与冯轲的感情故事:15年的相爱、6亿身家破产后的巨大反差 张靓颖和冯轲的感情故事曾经是娱乐界的佳话,然...
164
李嘉明:38岁戏骨的艰辛与坚持 在繁华的演艺圈中,李嘉明这个名字可能还不为大众所熟知,但他在业内早已是备受赞誉的实力派演员。年仅38岁的他,凭借精湛的演技在多部影视作品...
145
会理县情简介(2019年11月) 拱极楼晨曦-张仁礼摄 会理地处四川省最南端,因“川原并会,政平颂理”而得名,古称会无、会川,始建于西汉武帝元鼎六年(公元前111年),至今有两千...
177
别被电视剧骗了!60-70年代人们的生活,可比你想象的还要精彩 60-70年代人们的生活确实有其独特的精彩之处,与电视剧呈现的可能有所不同。 生活方式 城市生活:城市居民多居住在筒...
82
李现深夜晒腹肌照,引网友疯狂点赞评论,与刘亦菲搭档新剧引期待 现在的人都很喜欢健康有氧运动,健身房健身可以说是如今的男明星都非常喜爱的种运动方式,有些年轻人也是会跟...
116
T3出行招募司机,好工作、高收入、有保障 嘿! 那些天天嚷嚷着 想要 月入过万 的人呢? 你们的机会来啦! T3出行福州 全!城!招!募!司!机!啦! 想要体面又稳定? 想要待遇丰...
146
一天一首古诗词 | 古诗词,陆游《剑门道中遇微雨》 《剑门道中遇微雨》 陆游〔宋代〕 衣上征尘杂酒痕,远游无处不消魂。 此身合是诗人未?细雨骑驴入剑门。 译文 “我”的衣服上...
98
图文:初探鄂州市梁子岛4A级风景区 鄂州市梁子岛生态旅游度假区为全国农业旅游示范点、省级旅游度假区、国家AAAA级景区。位于湖北省鄂州市梁子湖区,处于鄂东城市的中心地带,是...
107
南仁东:一生献给中国天眼的追梦人 南仁东,这个名字对于很多人来说可能并不熟悉,但他的伟大贡献却足以让世人铭记。他是一位卓越的科学家,也是中国天眼的奠基人和开拓者。他...
72
美少女壮士、十亿少女的梦…中老年微信名大赏第2弹 继上期的 粉红芭比、给糖就不闹、小新没蜡笔… 等等童趣四溢的微信昵称后 中老年的取名才华再出新番 ↓↓↓ 永远年轻 永远向...
69
10部必看美剧推荐,你看过几部 1.《权力的游戏》,导演大卫·贝尼奥夫,主演彼得·丁拉基、埃米莉亚·克拉克,IMDb 9.3。这是一部奇幻题材的剧集,讲述七大王国为了夺权而进行的权力游戏...
108
慰安妇究竟有多惨,她以亲身经历说:日本兵都是怪物 在历史的长河中,“慰安妇”这一群体遭受了难以言表的苦难与折磨,她们的经历是人类历史上最黑暗、最丑恶的篇章之一。一位...
126
日本女性婚内出轨,向中国男性借精生子,产后弃养,他俩谁更渣 据1月11日的日媒报道,围绕着精子捐献问题,接受提供的日本女性向提供精子的中国男性提出3.3亿日元(约1800万人民...
149
亚青赛前集体为张志杰默哀!队友获胜后仰天告慰 视频加载中... 在6月30日的亚洲青年羽毛球锦标赛中,中国羽毛球队的17岁小将张志杰在比赛中突然晕厥,送医后因抢救无效去世,年仅...
124
秦时明月动漫少司命图集 少司命来了 想看更多的动漫人物吗?快来关注我吧...
175
荠菜煮鸡蛋,作用实在太厉害了,可惜很多人还不知它珍贵,看看 注意看!这就是大名鼎鼎的野菜之王---荠菜,价值可厉害了,这期内容大家千万别错过。大家好我是南方,现在马上就...
147
“天意”CP要分手?张天发文怒怼陈奕辰经纪人,内容让人心疼! 《心动的信号》这档路人恋爱节目相信对于很多 人来说应该是非常熟悉吧,虽然说新的一期节目到现在全部都已经结束...