半马跑进2小时,属于什么“段位”?
马拉松全程是42.195公里,半马的全程是21.0975公里。
很多人在初次挑战全马前,都会把半马当成自己的首要目标,作为长跑的基础距离,其实真正想要跑好半马也并不是那么简单的一件事。
毕竟半马也是需要足够的跑量支撑和耐力基础的,如果想要跑出点好成绩,那更是要下点心思去训练。

就像昨天有个跑友问我,他说自己这个月第一次尝试了一下半马,居然跑进了2小时,问我这样的水平算什么样的一个“段位”?

半马难吗?
我们先不看半马跑进2小时属于什么水平,就说一个跑者能跑完半马的难度大不大呢?
其实在众多的马拉松赛事中,报名人数最多的组别就是半程项目组,这也说明大部分的人能力都是能跑完半马的。
而半马在赛事中设置的完赛时间是3个小时,按照平均每公里计算的话,是8分30秒。这个配速对于大多普通跑者而言,还是较为能轻松完成的。

所以半马难吗?我觉得只要一个跑者能做到连续3个月保持每个月有100公里跑量打底做基础,跑半马都不在话下。
但是想要出成绩那就不是一回事了,比如刚才说到的跑进2小时,这个成绩就是属于半马的分水岭。

半马概况
我们可以拿国内水平较高的无锡马拉松来举例看一下半马完赛成绩的数据,2024年半马项目中,整体半马平均的完赛成绩是2小时11分28秒。
其中,男子组平均完赛成绩是2小时08分36秒;女子组是2小时17分44秒。

所以从锡马的半马成绩上来看,不管是男性还是女性,平均成绩都没有冲进2小时,就这一点就足以半马能跑进2小时的人,就已经很厉害了,甚至可以说是属于中等偏上的水平。
另外,我们还可以从中国田径协会公布的大众选手等级上来看一下,半马的成绩分布是什么样的。

从这张表中我们可以看到基本上年龄超过39岁以上甚至更大基本半马都是超过2小时的,而35-39岁刚好是2小时达标二级水平。
如果你是女性选手,那么冲进2小时成绩会更加显著,所以能跑进2小时,就说明你已经超越了大多数的跑者了。

半马“段位”
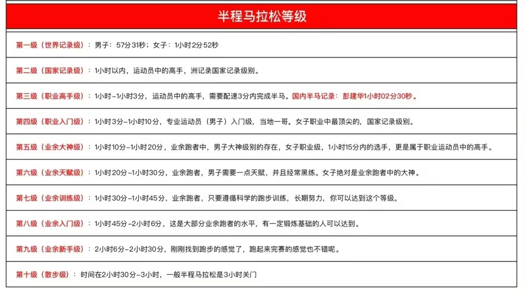
前几天我在网上我看到了一张关于半程马拉松的等级划分,2小时大概处在一个业余入门级。
虽然说起来有点苛刻了,但是真的也如同后面备注的那样,只要我们坚持去跑步,好好的打牢基础,基本上跑进2小时还是有很大希望的。

总的来说,能跑半马就已经非常不错了,如果你是一名初跑者,也想要挑战半马的话,最好月跑量能达到100公里。
想要半马冲进2小时,至少赛前2个月多练练长距离,比如可以多跑跑15公里、18公里,差不多能以6分的配速轻松跑完的话,比赛时冲一下,跑进2小时问题就不大了。
你目前半马最好成绩是多少呢?
欢迎留言分享。