二战军机大全——日本海军战斗机(二)
注:为阅读方便,本文按机种、生产公司、型号进行排列,有3503字,图片31张,建议收藏便于查阅。因为日军自己的编号过于复杂,还有不同年代的规则,为了通俗易懂,所以所以编者采取常用编号(机型编号后的英文名称为盟军代号),需要深入的友友可以自行查阅对照。
二战日本海军战斗机(二)
Mitsubishi “三菱重工”
1、A5M Claude (三菱九六式舰载机,盟军代号“克劳德”,1935服役)
九六式战斗机是日本海军的第一架单翼舰载战斗机。它于1935年2月4日首次试飞,并于1937年初在中日战争期间搭载在航母上开始服役,性能超过了中国军队在空中部署的任何飞机,同时也参与了太平洋战争,后来由于零式战斗机的服役,减少了对美国人的行动。
在战争期间,这种战斗机的双座配置也被制造出来,主要用于训练目的。战争接近尾声时,剩下的大多数该型战斗机都被重新武装后用于执行自杀攻击任务。

九六式一共研发了五款主型号,两款子型号,它们分别是:A5M1、A5M2a、A5M2b、A5M3(由2架A5M2a改装)、A5M4、A5M4-K(教练机)。
A5M4 (舰载战斗机)

A5M4 Claude性能参数
发动装置:1台Nakajima“中岛”Kotobuki 41型9缸活塞发动机690马力
最大航程:1200公里
最高速度:435公里/小时
最大升限:9800米
空载重量:1216公斤
最大载荷:1276公斤
可载弹量:30公斤航弹×2
机载武器:八九式7.7mm机枪×2
机身长度:7.60米
翼展长度:11.00米
机身高度:3.30米
机组成员:1人
首次试飞:1935年2月
服役时间:1937年
生产数量:1094架(所有型号,另说1015架)
2、A6M Reisen, Zeke, Zero (零型战斗机,盟军代号“零”,1939服役,唯一一个美军采用日军代号的机型)
1937年10月,日本海军向日本制造公司中岛和三菱发出了购买新型先进海军飞机的请求。1938年1月17日,在日本横须贺,两家公司的代表收到了军方标准,要求飞机在4000米高度时速度达到500公里/小时,并能在3.5分钟内爬升3000米的高度。中岛团队立即认为这是不可能实现的,并退出了竞标过程。三菱的高管们知道该公司已经忙于海军轰炸机项目,也曾考虑拒绝该项目,但设计师崛越二郎极力要求执行这项任务,认为他的团队可以通过减轻飞机重量来实现要求的高性能。
通过去除飞行员装甲防护板和自密封油箱,并采取轻质硬铝合金的材料构建机身,最终诞生了零型舰载战斗机(日语:Rei shiki kanjo sentoki,简称Reisen),航空史上机动性最强的战斗机。
1939年3月23日,一架零式战斗机原型机被拆开,装上两辆牛车,行驶约25英里至日本角原海军基地,将于4月1日在那里进行首飞,第二架原型机于1939年10月25日交付,随即1940年7月31日第一架生产型下线。

服役后的零式战斗机获得了飞行员的高度赞誉,称其为飞行性能最好的飞机,1940年8月19日,少量零式战斗机在中国战场第一次投入战斗,在近一年的作战中击落了中国空军的44架军机,而自身在空战中无一损失。

1941年12月,108架零式战斗机参与了空袭珍珠港的行动,在美军的格鲁曼F6F“地狱猫”、沃特F4U“海盗”和洛克希德P-38“闪电”战斗机未服役前,一直保持着太平洋战区的空中优势。

好景不长,随着日本海军的精锐飞行员损失和美军新型战斗机的服役,零式已经不能像早期一样雄霸天空,虽然凭借其特别的机动性能在空战中偶尔还能取得一些战绩,但是整体的颓势已经无法挽回。
到战争后期,此时零式的性能已经远远落后于美军战斗机,大部分残存的零式沦为特种飞机,直到战争结束的那一刻。

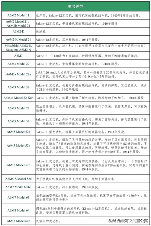
A6M1(原型机)

A6M2 (model 11) (陆基战斗机)

A6M2-N Rufe (水上战斗机)

A6M3 (舰载战斗机)

A6M5a (Model 52) Kou (舰载战斗机)

A6M5-S (陆基截击机)

A6M7 (model 63) (舰载战斗机/神风飞机)

A6M8 (model 64) (舰载战斗机)

A6M8 Reisen, Zeke/Zero性能参数
发动装置:1台Mitsubishi “三菱”Kinsei 62型14缸风冷发动机1560马力
最大航程:2429公里
最高速度:572公里/小时
最大升限:11200米
空载重量:2154公斤
基本负载:3150公斤
可载弹量:355升可抛式油箱
机载武器:九九式二型20mm机关炮×2,三式13.2mm机枪×2
机身长度:9.24米
翼展长度:11.00米
机身高度:3.50米
机组成员:1人
首次试飞:1939年4月(原型,A6M8是1945年试飞)
服役时间:1940年8月(生产型,A6M8是1945年服役)
生产数量:10939架(所有型号)
3、A7M Reppu, Sam (强风战斗机,盟军代号“山姆”,1944服役)
A7M Reppu(强风)是A6M Zero的后续优化机型,设计始于1942年4月,当时三菱工程师堀口二郎和他的团队已经完成了之前的项目。
1942年7月,日本海军对这架已经被指定为海军实验17式舰载战斗机的飞机提出了具体要求,要求最高速度为每小时639公里,最高高度为6000米,能够在6分钟内爬升到6000米,拥有两门20毫米加农炮和两门13毫米机炮,并保持A6M3 Zero战斗机的机动性。
因为三菱公司为保障G4M轰炸机和A6M战斗机的制造任务,导致A7M的研制严重迟滞,直到1944年5月6日才完成首次试飞。

随着战争发展的态势,海军要求三菱停止A7M的开发,但三菱公司坚持继续,条件是不会分配任何资源来开发新发动机。所以A7M只能继续使用现有的Ha-43发动机。
第一架搭载Ha-43发动机的原型机于1944年10月13日起飞,最高时速达到628公里,操控性能优于A6M Zero。生产不久后就开始了,但由于盟军的海军封锁,日本名古屋地区的资源不断减少,发生了地震,最终只生产了八架飞机。
A7M1 (舰载战斗机原型)

A7M2 (舰载战斗机)

A7M3 (陆基战斗机原型)

A7M3-J Kai (陆基截击机原型)

A7M2 Reppu, Sam性能参数
发动装置:1台Mitsubishi “三菱”MK9C(Ha-43)型14缸风冷发动机2200马力
最大航程:1240公里
最高速度:628公里/小时
最大升限:12000米
空载重量:3226公斤
基本负载:4720公斤
可载弹量:250公斤航弹×2
机载武器:九九式二型20mm机关炮×4
机身长度:11.04米
翼展长度:14米
机身高度:4.28米
机组成员:1人
首次试飞:1944年5月
服役时间:1945年
生产数量:9架(所有原型)
4、G4M Betty (1939)
这是G4M轰炸机的变体,执行远程护航任务,有4门九九式20mm机关炮,1门五式30mm机关炮,1挺八九式7.7mm机枪,航程可达4335公里。
为避免重复,此型主要内容在轰炸机篇详述。
G6M1 (重型护航战斗机)

5、J2M Raiden, Jack (雷电式截击机,盟军代号“杰克”,1942服役)
J2M陆基战斗机由A6M Zero的设计师崛越二郎设计,是为了响应1939年对新型本土防御拦截机的要求而开发。第一个原型的发动机出现了问题,导致J2M直到1943年12月才开始交付。
1944年2月,J2M飞机被交付给前线部队,但是直到1944年6月才参与战斗,当时驻扎在关岛和马里亚纳群岛的塞班岛上几架J2M战斗机阻挡了美军空军进攻。

1944年8月,J2M4 34型变体设计完成,但这种变体只建造了两个原型。1945年,J2M4 34开始被使用,然而,它们在对抗美国B-29超级堡垒轰炸机时表现相对较差。战争快结束时,一些,J2M从各个太平洋岛屿迁移到了朝鲜(元山)、拉南(纳南)、富内(努仁)、拉辛(纳津)和科南机场;在第二次世界大战最后几天的伪满洲地区,与苏联飞机进行了战斗。
二战期间三菱K.K在日本名古屋和铃鹿共建造了621架。科扎海军航空兵工厂又建造了128架,大多数(435)生产型号都是J2M3。

J2M战斗机的盟军代号是“杰克”。
二战结束后,在1945年至1949年的革命中,印尼民族主义者指挥了少量J2M战斗机对抗荷兰殖民势力,直到1950年左右,韩国还拥有两架缴获的J2M战斗机。

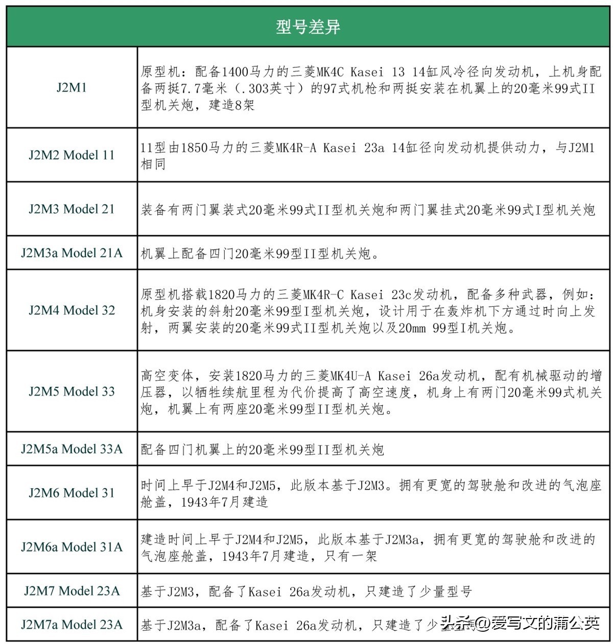
J2M1 (战斗截击机)

J2M2原型 (战斗截击机原型)

J2M2 (Model 11) (战斗截击机)

J2M3原型 (战斗截击机原型)

J2M3 (战斗截击机)

J2M4 (战斗/截击/ 轰炸机)

J2M5 (战斗截击机)

J2M6 (战斗截击机)

J2M3 Raiden, Jack性能参数
发动装置:1台Mitsubishi “三菱”MK4R-A Kasei 23a型14缸风冷发动机1800马力
最大航程:1055公里/2520公里(副油箱)
最高速度:587公里/小时
最大升限:11700米
空载重量:2839公斤
基本负载:3211公斤
最大载荷:3685公斤
可载弹量:60公斤航弹×2
油箱容量:591 L(内部409 L和可拆卸182 L)+200 L水滴状油箱或更大的中央水滴状油箱×2
机载武器:九九式二型20mm机关炮×4,九九式一型20mm机关炮×2(有些装备了斜向上的20mm机炮)
机身长度:9.95米
翼展长度:10.80米
机身高度:3.81米
机组成员:1人
首次试飞:1942年5月
服役时间:1942年12月
生产数量:621架(所有机型)
6、J4M Senden, Luke (闪电式局地战斗机,盟军代号“卢克”)
J4M1 (战斗截击机)
源于1942年军方开发需求,但是一直未能解决发动机问题,加上震电的进度更前,所以在1944年时便停止研制。

注:由于幸存资料不多,所以有多种猜想彩绘图,查阅照片后发现还是立体彩绘图更接近原型一些,三视图主要是飞行员座舱有争议。

本文是二战军机系列图集的其中之一,旨在帮助大家了解和识别相关武器知识,主要内容是二战日本的战斗机,文中少文字多图表,军机型号翻译尽量力求准确,若有错漏,望友友们指正!
*我是头条“爱写文的蒲公英”,喜欢用最简单方式分享知识,喜欢文章就请关注我,以便收到第一手的军事武器知识*