详解污泥沉降比SV
活性污泥法处理废水的过程分为:吸附、代谢、固液分离。污泥沉降比(SV)一方面,可以直接了解污泥凝聚、沉淀性能的好坏;另一方面,在一定程度上也是污泥浓度大小的定量反映;因此,污泥沉降比是用以指导工艺运行的重要参数。
沉降比概念
污泥沉降比(SV30)是指取曝气池出口混合液迅速倒进1000ml量筒中至满刻度,静置沉淀30分钟后,所沉淀的活性污泥体积占整个取样体积的百分数。以%计,通常情况下不写%,但是应记住污泥沉降比是一个比值。通过沉降比的概念,很多污水处理工作人员往往误以为只需观察最终结果,其实,观察污泥沉降比过程往往比结果更具有可行性。整个沉降过程近似的表达了曝气池和二沉池的工作状况计活性污泥的沉降性。
沉降比检测注意点
注意点理由曝气池出口混合液作为检测对象曝气池出口的微生物已经完成了有机物吸附降解过程,即将进入到沉淀池进行泥水分离,在此处进行沉降比的检测能检测出污水经过生物处理后的效果,同时也能检验二沉池的沉淀效果。观察沉降全过程
整个30min的沉降代表了活性污泥在二沉池的沉降过程,对沉降性能的正确把握有利。
沉降过程的静置场所要避日光或震动日过直射下,混合液温度升高,溶解在混合物中的气体膨胀析出易导致气泡夹带活性污泥上浮,震动则不利于沉降结果的准确性重点观察前5min的沉淀效果活性污泥沉降实验的前5min往往可以完成沉降过程的80%,可以通过菌胶团絮凝快慢,大小及成层沉淀来判断菌胶团的活性。沉降试验用量筒要保证1000ml由于量筒的筒壁具有吸附力,在研究理论上称为上壁效应,会影响沉淀效果,因此体积越小的量筒测出的SV值越高
活性污泥沉降过程

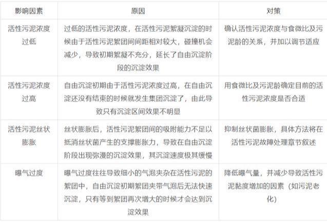
自由沉淀阶段:沉降实验开始时,首先是活性污泥发生迅速的絮凝,并出现快速沉降的现象,称之为自由沉淀阶段,其沉降速度完全有活性污泥的特性决定。通常如下操作指标对自由沉淀阶段有影响。

集团沉淀阶段:当活性污泥沉降开始后,首先出现的自由沉淀一旦结束,就可以看到集团沉淀了。集团沉淀发生的原理是在自由沉淀发生后,活性污泥不断的絮凝沉淀下沉,这样越往下部沉淀,其密度越高,如此相互拥挤的活性污泥就会成集团式,发生同步的集团沉淀现象。集团沉淀现象和许多活性污泥控制指标有关。如活性污泥浓度过高时,集团沉淀会提早出现,但由于过多的活性污泥发生挤压,所以集团沉淀也就进展缓慢了。另外,活性污泥中如果夹杂过多的惰性杂质将加快集团沉淀的进程,表现出沉淀性能优良的假象。当活性污泥老化严重时在集团沉淀阶段也会出现沉淀速度明显增快的现象,这就告诉我们,不是所有的沉降速度快速队活性污泥系统来讲都是有益的。
压缩沉淀阶段:随着集团沉淀的结束,随之而来的就是压缩沉淀了,压缩沉淀是活性污泥间絮体进一步吸附压缩的结果,这一过程是最长的。从时间上来讲,自由沉淀耗时最短,集团沉淀其次,最长的就是压缩沉淀。影响压缩沉淀的有多个活性污泥控制指标,有惰性物质的加速压缩沉淀的影响,也有反硝化导致最终的压缩沉淀失败等等。
活性污泥沉降过程的观察要点
一、仔细观察上清液液面是否有油状物、浮渣、气泡,并要用手轻扇量筒口闻气味。
①油状物通常表现不明显,注意仔细观察朦胧的油状物覆盖液面;油状物存在的原因,进水含有矿物油或乳化油、洗涤剂和消泡剂;进水过少,相对曝气过度活性污泥解体所致;活性污泥老化解体。
②浮渣通常为棕黄色、黑色絮状团浮于液面,存在原因:曝气过度;活性污泥老化;液面油状物所致;污泥中毒;丝状菌膨胀;活性污泥缺氧。
③气泡通常表现为液面与量筒间的成排气泡(较大)或附着与液面浮渣的气泡(较小)。形成原因:曝气过度;活性污泥老化;液面油状物所致;反硝化所致;丝状菌膨胀。
④气味在沉降初期闻,土腥味重则活性高;酸碱为重则混合液PH异常;臭味重则可能缺氧;其它异味可考虑特殊工业废水流入。
二、仔细观察沉降过程中的整沉性、速度、间隙水、絮态等方面。
①在自由沉淀到集团沉淀的阶段,整沉性表现处泥水界面清晰和整体沉淀。原因:活性污泥活性越低越好;污泥负荷越高越好;曝气过度则差;中毒污泥整沉性差;丝状菌膨胀整沉性好但沉速慢。
②速度分初期絮凝速度;自由沉淀和集团承担的速度;泥水界面形成的速度。原因:活性污泥活性越高越好;污泥老化程度越老化越快;污泥是否中毒可快则快;活性污泥负荷越高越慢;丝状菌膨胀缓慢;污泥浓度过早集团沉淀;惰性物质含量越高越快;水温和扰动性。
③絮体形成以后,絮体间水体情况,清晰度和颗粒物。原因:曝气过度增加不絮凝细小颗粒;活性污泥活老化解体;污泥负荷过高混合液浑浊;丝状菌膨胀高清晰度。
④絮态为絮凝后的颗粒大小、絮体活动方向、絮体色泽。原因:曝气过度絮体松散;活性污泥老化絮体粗实、色泽深暗;活性污泥负荷过高造成细小絮体形成;丝状菌膨胀絮态细密。
三、仔细观察上清液清澈度、颗粒、间隙水、挂壁等现象。
①清澈度为上清液的整体色度、浊度。表现及原因:污泥负荷高低越高越差;曝气程度过量则差;污泥中毒整沉差;丝状菌膨胀上清液清澈。
②上清液悬浮颗粒数量。原因:污泥老化程度越老化多颗粒;污泥是否中毒浑浊伴细小散在颗粒;活性污泥负荷越高越浑浊;惰性物含量越高越浑浊。
③散在颗粒间水体清晰度。原因:曝气过度大颗粒间隙水见仍可见小颗粒;活性污泥老化间隙水清澈;污泥负荷过高间隙水浑浊;污泥中毒间隙水浑浊。
④量筒壁粘挂有活性污泥絮体颗粒。原因:活性污泥老化;曝气过度。
四、仔细观察沉淀物的压实性、色泽、卷毡度、气泡等。
①压实性为最终的沉淀物密实度。原因:惰性物含量越多越密实;污泥负荷高低越低越密实;曝气程度过度则差;污泥是否中毒细碎密实;丝状菌膨胀随膨胀度而变化。
②沉淀物的颜色深浅、光泽、鲜艳度。活性污泥活性越高色泽越淡;污泥老化程度越老化色深而无光泽;污泥中毒色泽晦暗;活性污泥负荷越高色泽越淡;丝状菌膨胀淡而白;污泥浓度越高色泽越深;污泥反硝化色泽亮丽。
③沉淀后污泥的絮凝性进一步强化,表层非压缩部将增强其吸附性。原因:正常状态的活性污泥卷毡适度;活性污泥老化过度时表现明显;污泥中毒、高负荷时不具卷毡性。
④沉淀絮体内夹有气泡。原因:曝气过度沉淀后即可见细小气泡;丝状菌膨胀;活性污泥老化后粘度增高;活性污泥反硝化搅拌后会释放出来;取样后高温细小气泡膨胀所致。
五、观察30分钟后的沉淀污泥
活性污泥的SV经过30分钟完成絮凝和压缩沉淀结束后,在30分钟后会产生不同的变化,但是由于检测时间较长,一般不做继续观察,但是通过观察量筒中污泥放置多少时间后上浮,可以判定曝气池的供氧情况。如污泥在静沉放置3-4小时后仍不上浮,呈褐色,证明活性污泥性状较好,曝气供氧充分;如静沉2小时左右污泥上浮,呈黑色,说明污泥厌氧,曝气池供氧量不足。如果静置10分钟后刚沉下去就上浮,说明污泥膨胀。在脱氮工艺中性能良好的活性污泥,在30分钟后,会在缺氧环境下发生反硝化反应,逐步产生氮气气泡,这些氮气气泡会使沉淀污泥的比重减小,在反硝化反应释放出更多的氮气后,会造成沉淀污泥分层断裂上浮,漂浮至量筒上层。培养初期的活性污泥,没有反硝化反应,一般没有这样的污泥上浮的情况。老化的活性污泥,SV沉淀时间过长,上浮情况更为明显,并且絮凝体呈破碎上浮的情况。活性污泥膨胀期间的过长的SV,膨胀的活性污泥会进一步压缩,但是时间更长以后,也有上浮的情况。
沉降比与其他控制指标关系
一、沉降比和活性污泥容积指数的关系:污泥沉降比(SV%)是指曝气池混合液在100ml量筒中,静置、沉淀30min后,沉淀污泥与混合液之体积比(%)。沉淀后的污泥的体积反应的是废水中所占的体积,蓄凝体的沉降属于集团沉淀,其中的污泥并没有压缩,其中空隙水未被加压出去,因为此时的污泥是具有活性的,仍处于流化状态,其中含水率几乎没有减少,与有机物处于完全混合时含水率一样都在99%左右,而其中的1% 就是污泥的干重,所以污泥处于正常状态适其水量与干重的比值为99/1,也就是说污泥重量与污泥干重之比为100/1的关系,此时污泥的密度与水的密度一致,污泥浓度即是100ml时的重量,SV%×V容积×ρ水×10/ SV%×V容积×ρ污泥×1%(含水率)=SVI,可以看出污泥指数就是含水率的倒数,当1%的含水率时,SVI=100,含水率为0.80%时为SVI=125,说明已发生污泥膨胀了;当1.25%的含水率时,SVI=80 ,说明废水中无机颗粒过多或未被降解的多,沉速过快,污泥活性不好
二、污泥沉降比与MLSS关系:在公式可以证明MLSS(g/L)=SV/SVI式中SVI(ml/g)为污泥指数,即评定活性污泥凝聚、沉淀性能的指标。在稳定的废水处理工艺中,由于SVI值在一段时间内基本保持在某一稳定区间,因此,通常情况下,在SVI值比较稳定的情况下,污泥沉降比值与污泥浓度存在着一定的线性或对数关系。即污泥沉降比值能够反映曝气池中混合液的浓度,它与污泥浓度成正比例关系。为生产实践需要,忽略中间计算过程,正常时沉降比与污泥浓度比大致简化为1/10。即当SV%为30%时,污泥浓度约为3mg/l,当SV%为40%时,污泥浓度约为4mg/l,这是在正常污泥指数80—100之间,当异常时膨胀时SV%高而污泥浓度低比率在1.5—2.0/10,说明含水率高。比率在1.5—2.0/10的范围。此时通过它就可以反映出污泥浓度比率。这对于及时反映污泥浓度不用化验测得来的直接而迅速。通过对多年的相关数据进行分析研究,得出在SVI为不同值时污泥沉降比与污泥浓度的对应关系,如图

上图及对应关系式表明:当SVI<120时,污泥沉降比与MLSS呈线性关系,其中,当SVI<80时,MLSS值随污泥沉降比变化的斜率比80<SVI<120时的大,当SVI>120时,污泥沉降比与MLSS呈对数关系。这说明:当SVI值比较稳定的情况下,污泥浓度与污泥沉降比之间存在着稳定的对应关系。随着SVI值的阶段性增大,污泥浓度随污泥沉降比变化的幅度越来越小。
三、沉降比和进流污水、废水的pH值关系:进流污水、废水的pH值对活性污泥的沉降性能影响还是很大的。当pH值超过正常(6~9)的时候,我们能够在沉降过程中清除地发现解絮的活性污泥,且最终的活性污泥压缩性较正常时大。过大的pH值波动还会导致液面浮渣的产生及出水浑浊。为了判断活性污泥是否受到进流污水、废水的pH值影响时,除了实验室检测进流水pH值外,可以通过显微镜观察和活性污泥沉降比实验来确认活性污泥受pH值的影响程度。总体上来说,受影响程度通过显微镜观察最易确定。但是,如果你的经验足够丰富,通过活性污泥沉降比观察,同样能够确认受影响程度,重点是活性污泥解絮的程度,通过分散在上清液中的细小絮体数量及颗粒间间隙水浑浊的程度可以准确判断出活性污泥的受影响程度。
四、沉降比和污泥龄的关系:污泥龄作为维持活性污泥活性和新鲜度的重要指标,与活性污泥沉降比的关系也很密切。污泥龄的确定主要是通过计算获得。由于计算涉及多个参数,其准确性往往容易受到这些指标参数误差的干扰,但是可以通过活性污泥沉降比的观察来减小误差,继而为污泥龄最终计算值的确认提供极有力的参考。重点是通过观察活性污泥沉降过程中表现的絮凝、沉速快、上清液存在解絮颗粒、间隙水清澈等情况来判断活性污泥的污泥龄是否过长
五、沉降比与温度关系:温度在一定程度上影响污泥沉降比与污泥浓度的关系,即污泥指数的大小。污泥沉降比与污泥浓度的对应关系,主要因SVI值的改变而发生变化,SVI值大小的改变,除受生物增长期和一些偶然因素影响外,温度是影响SVI值大小的主要因素。下图为一年四季中不同月份下所对应的SVI值情况。

此图表明,在一年四季中,SVI值随着季节的不同变化较大,一般情况下,在换季季节,SVI值会突然增大,后来,随着对季节温度的适应,SVI值又逐渐减小,直到下一个季节的转换,SVI值又出现另一个最高值。由图4可以看出,SVI在1月、5月、9月出现较高值,在2月、8月、12月出现较低值,总体来讲,春季SVI值相对较高,冬季较低。当然,因每年的季节温度变化不会完全一样,再加上其它因素的影响,所以每年SVI值随季节的变化曲线也会有所不同,但是,因季节温差而产生的对SVI值的影响将不会改变,其影响趋势也基本相同。