513名!静安区教育系统2022年第一批教师招聘启动
注意!
静安区教育系统
公开招聘教师513名!
静安区教育系统2022年
向社会公开招聘教师(第一批)
涉及126家事业单位,513个岗位。
详情往下拉
招聘对象
2022届大学应届毕业生和本市在职教师、社会人员(除上述两类人员以外的人员)。
招聘条件
一、基本条件:
1、遵守中华人民共和国宪法和法律。
2、具有良好的品行和正常履行职责的身体条件。
3、持有与岗位匹配的教师资格证(未持有教师资格证的2022届大学应届毕业生可报名应聘,但须于2022年8月底之前取得符合学段要求的教师资格证)。
4、有海外留学经历者,学历为国家教育部门认可并有学历鉴定书。
5、具备国民教育系列研究生及以上学历,且能取得相应学历的学位者优先。
6、应聘语文和学前教育、学前保健学科者普通话水平必须达到二级甲等及以上水平,其他学科达到二级乙等及以上水平。
二、中小学单位具体招聘条件:
1、2022届大学应届毕业生:
①具备国民教育系列本科及以上学历且能取得相应学历的学位。
②2021年7月1日至2022年6月30日取得学历的海外留学经历者视作为2022届大学应届毕业生。
2、本市在职教师:
①具有本市户籍;非本市户籍的,具备有效期内《上海市居住证》一年以上,计算截止时间为2022年12月31日。
②具备国民教育系列本科及以上学历。
③年龄需在40周岁以下(1982年1月1日以后出生),具有高级教师职称者年龄需在45周岁以下(1977年1月1日以后出生);特别优秀的(获得国家级奖励或国家级荣誉称号)具有高级教师职称者年龄可放宽至47周岁(1975年1月1日以后出生)。
3、社会人员(除上述两类人员以外的人员):
①具有本市户籍;非本市户籍的,具备有效期内《上海市居住证》一年以上,计算截止时间为2022年12月31日。
②具备国民教育系列本科及以上学历。
③年龄在40周岁以下(1982年1月1日以后出生)。
④具有高级教师职称者年龄需在45周岁以下(1977年1月1日以后出生);特别优秀的(获得国家级奖励或国家级荣誉称号)具有高级教师职称者年龄可放宽至47周岁(1975年1月1日以后出生)。
三、幼儿园单位具体招聘条件:
1、2022届大学应届毕业生:
①具备国民教育系列本科及以上学历且能取得相应学历的学位。
②具有本市户籍的大学应届毕业生,国民教育系列大学学前教育专业可放宽至大专学历。
③2021年7月1日至2022年6月30日取得学历的海外留学经历者视作为2022届大学应届毕业生。
2、本市在职教师:
①具有本市户籍;非本市户籍的,具备有效期内《上海市居住证》一年以上,计算截止时间为2022年12月31日。
②具备国民教育系列本科及以上学历。
③年龄需在40周岁以下(1982年1月1日以后出生),具有高级教师职称者年龄需在45周岁以下(1977年1月1日以后出生);特别优秀的(获得国家级奖励或国家级荣誉称号)具有高级教师职称者年龄可放宽至47周岁(1975年1月1日以后出生)。
3、社会人员:
①具有本市户籍;非本市户籍的,具备有效期内《上海市居住证》一年以上,计算截止时间为2022年12月31日。
②具备国民教育系列本科及以上学历。
③年龄需在40周岁以下(1982年1月1日以后出生)。
④具有高级教师职称者年龄需在45周岁以下(1977年1月1日以后出生);特别优秀的(获得国家级奖励或国家级荣誉称号)具有高级教师职称者年龄可放宽至47周岁(1975年1月1日以后出生)。
报名时间、信息查询
1、报名时间:2021年12月16日上午9:00-2021年12月24日中午11:00之前(第一批)。
2、查询报名信息及如何报名:
(1)相关信息发布在“静安门户网站”(
https://www.jingan.gov.cn/)。
(2)通过区教育人才服务中心网站(
http://www.jajyrc.edu.sh.cn/),各学校网站查看招聘岗位、报名联系方式等信息。
(3)参照下方招聘岗位表格直接与学校电话联系报名。
3、静安区教育人才服务中心根据报考条件和学校上报的个人基本情况进行初审。
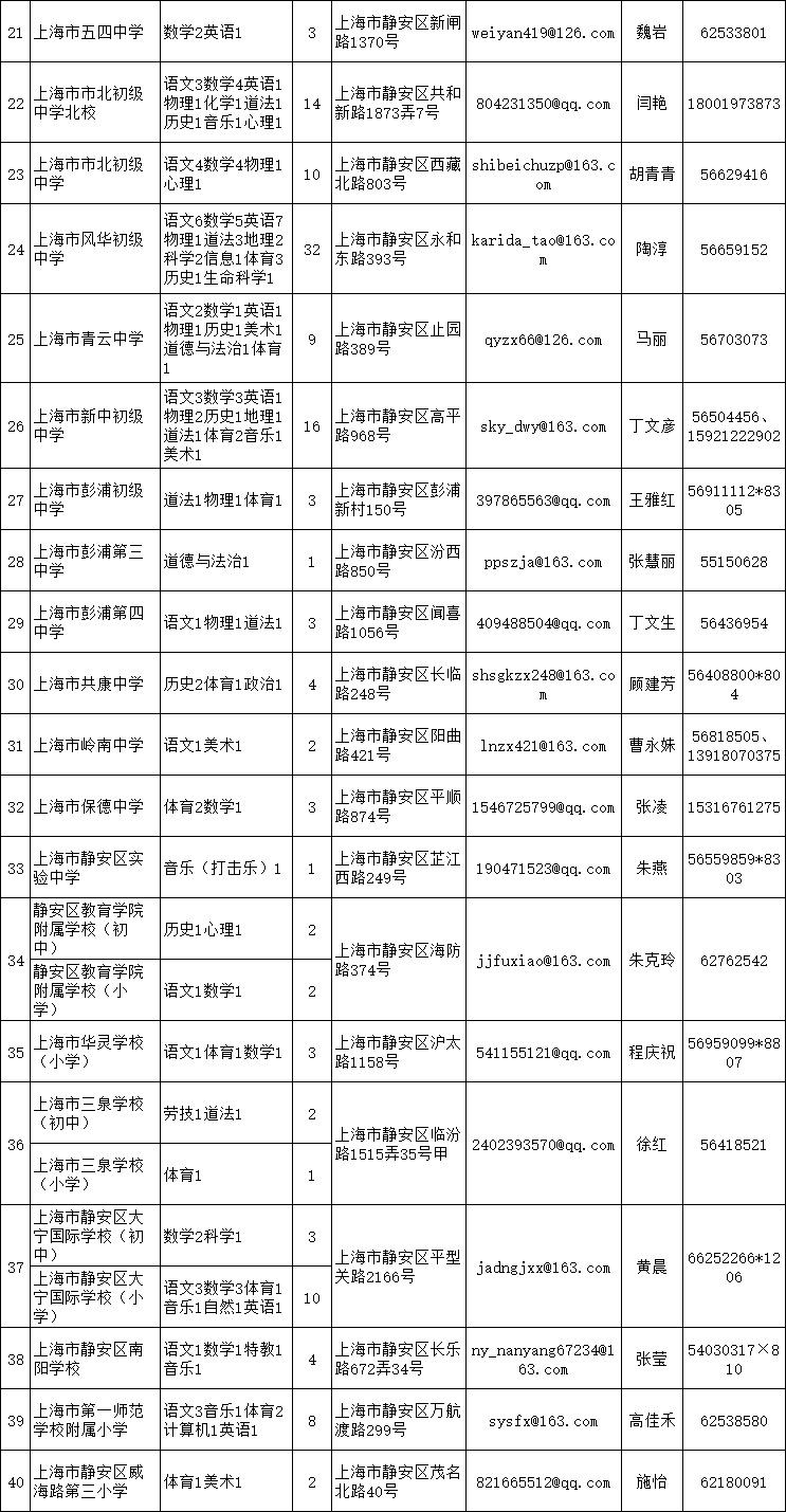
2022年静安区
各单位教师招聘计划(第一批)
咨询电话
62882426 向老师
(点击可看大图)







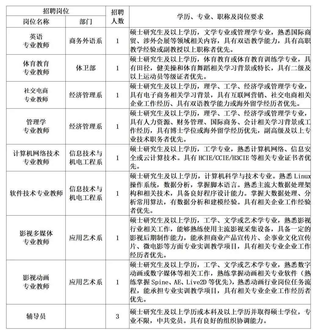
上海行健职业学院
2022年教师招聘公告
(第一批)
(点击可看大图)

招聘对象:
2022届大学应届毕业生、在职教师和社会人员(除上述两类人员以外的人员)
上海行健职业学院招聘基本条件:
1、遵守中华人民共和国宪法和法律。
2、具有良好的品行和正常履行职责的身体条件。
3、高校在职教师持有与岗位匹配的教师资格证(其他人员可放宽二年取得)。
4、有海外留学经历者,学历为国家教育部门认可并有学历鉴定书。
5、2021年7月1日至2022年6月30日取得学历的海外留学经历者视作为2022届大学应届毕业生。
6、招聘人员为本市在职教师的,具有本市户籍;非本市户籍的,具备有效期内《上海市居住证》一年以上(计算截止时间为2022年12月31日)。年龄需在40周岁以下(1982年1月1日以后出生),具有副高及以上职称者年龄需在45周岁以下(1977年1月1日以后出生),特别优秀的(获得国家级奖励或国家级荣誉称号)具有副高及以上职称者年龄可放宽至47周岁(1975年1月1日以后出生)。
7、招聘人员为社会人员(除上述两类人员以外的人员)的,具有本市户籍;非本市户籍的,具备有效期内《上海市居住证》一年以上(计算截止时间为2022年12月31日)。年龄在40周岁以下(1982年1月1日以后出生),具有副高及以上职称者年龄需在45周岁以下(1977年1月1日以后出生),特别优秀的(获得国家级奖励或国家级荣誉称号)具有副高及以上职称者年龄可放宽至47周岁(1975年1月1日以后出生)。
上海行健职业学院报名时间与方式:
报名时间:2021年12月16日上午9:00-2021年12月24日中午11:00之前(第一批)
报名方式:简历投递至xjxyrs@126.com或邮寄至上海市原平路55号1301室人事处
咨询电话:66103009
具体联系人:张老师、郑老师
上海行健职业学院招聘程序:
应聘人员报名需经过学校面试、知识考试、专家面试、资格审核、心理测试、入职体检等环节,各环节均合格后方可有效。
上海市静安区业余大学
2022年招聘公告
(第一批)
(点击可看大图)

上海市静安区业余大学招聘对象:
应届毕业生、在职教师或社会人员。
上海市静安区业余大学招聘条件:
(一)基本条件:
1、遵守中华人民共和国宪法和法律;
2、具有良好的品行和正常履行职责的身体条件;
3、持有高等学校教师资格证(应届毕业生可适当放宽两年);
4、有海外留学经历者,学历为国家教育部门认可并有学历鉴定书;
5、具备国民教育系列研究生及以上学历,且能取得相应学位。
(二)具体条件:
1、应届毕业生:
①须具备国民教育系列研究生及以上学历,且能取得相应学位;
②2021年7月1日至2022年6月30日取得相应学历的海外留学经历者视作为2022年应届毕业生。
2、在职教师:
①具有本市户籍;非本市户籍的,具备有效期内《上海市居住证》一年以上,计算截止时间为2022年12月31日;
②年龄需在40周岁以下(1982年1月1日以后出生);具有专业技术副高职称者年龄需在45周岁以下(1977年1月1日以后出生);特别优秀的(获得国家级奖励或国家级荣誉称号)具有专业技术副高职称者年龄可放宽至47周岁(1975年1月1日以后出生);
③具有高等学校教师资格证。
3、社会人员(除上述两类人员以外的人员):
①具有本市户籍;非本市户籍的,具备有效期内《上海市居住证》一年以上,计算截止时间为2022年12月31日;
②年龄在40周岁以下(1982年1月1日以后出生);具有专业技术副高职称者年龄需在45周岁以下(1977年1月1日以后出生);特别优秀的(获得国家级奖励或国家级荣誉称号)具有专业技术副高职称者年龄可放宽至47周岁(1975年1月1日以后出生);
③具有高等学校教师资格证。
上海市静安区业余大学报名时间及方式:
报名时间:2021年12月16日上午9:00-2021年12月24日中午11:00之前(第一批)
简历邮箱:janhr@sjdc.net.cn
具体联系人:王老师、赵老师
上海市静安区业余大学招聘程序:
应聘人员报名需经过学校面试、知识考试、专家面试、资格审核、心理测试、入职体检等环节,各环节均合格后方可有效。
招聘流程


来源:上海静安