带你简单认识开关电源AC-DC和DC-DC
开关电源基本原理
之所以是叫“开关”,因为核心电路部分是工作在一个”开关“状态,其通过高速开关晶体管(通常是MOSFET或IGBT)来控制输入电压的导通和关断,从而实现电压转换(降压、升压、极性变换)。

以上是一个简单的正压转负压的开关电源,其中就是通过这个MOS开关来不断的开关对储能电感实现充电放电达到。
说的通俗点直白点,理想情况下,如果你的手速足够快,比如你可以一秒钟开关几十上百万次,你也可以用一个普通开关来代替。
AC和DC分别是什么意思?
AC表示交流电
交流电的大小和方向是随时间在变化的,市电220V就是我们普通人生产活用的最频繁的交流电了。在我们平时接触的开关电源中的AC可以说就是指220V的交流市电。
DC表示直流电
直流电方向是不随时间变化的(但大小可以变),我们的电池,不管7号电池还是5号电池、还是锂电池还是汽车用的各种电池他们都是输出的直流电。(交流电经过全桥整流出来的也是一直流电,只是大小不稳定一直在变化;开关电源中高压直流经过高速开关变成高频脉冲信号 ,这个信号通过高频变压器初级传到了次极,次级绕组的高频信号经过直流滤波得到相关电压。)


开关电源和线性电源
和早期线性调节原理的电源相比下来,开关电源的工作效率会高很多,损耗小(发热),而且体积和重量可以更小,所以开关电源的应用范围越来越多。
线性电源

这是串联线性稳压电源,是非常早期的电源,缺点较多(有笨重工频变压器、效率低、发热大,输入输出压差产生的功耗在TR晶体管以热量形式散出等)
开关电源
这就是现在AC-DC开关电源的原理框图,其中Tr部分就是一个开关,控制开关的就是后面的脉宽调制电路 (PWM)

变压器也从笨重的工频变压器改为小体积、重量轻的高频变压器,损耗小,效率高。
注:开关电源和线性电源前面都有一个交流输入并接到4个二极管的整流桥和电容,这一部分大家是一样的都是把220V电源先转成直流电,后面的电路比如线性电源其实就类似7805、1117芯片了。

回归到开关电源
AC-DC开关电源已经在我们生活非常渗透的应用着了,我们用的手机充电器、电动车、电脑电源、机顶盒、数量功放电源等等,都是属于AC-DC开关电源。



这些都是我们普通人最容易接触到的AC-DC开关电源,他们都是接上220V电源来转换在我们需要的直流电压(如机顶盒内部是12V直流、笔记本电脑电源或数字功放有的是19V)。
这种AC-DC开关电源是将220V交流电转成高压直流,再经过高速开关变成高频脉冲信号(交流) ,这个高频脉冲信号通过高频变压器初级传到了次级绕组,最后经过直流滤波得到相关电压。

红色部分是一般常规AC-DC开关电源的主电路
AC-DC与DC-DC两种类型开关电源
AC-DC开关电源是表示交流转直流,既我们家用的市电220V输入转成我们要的5V、12V 、24V等直流电源。AC-DC一般侧重于指接220V的开关电源。

DC-DC开关电源表示直流转直流,这一类其实包含在在AC-DC中,因为AC-DC电源前部分是交流转成高压直流DC,后部分就是将高压直流转成高频脉冲信号(交流)再整流滤波得到所需电压。

但实际中说的DC-DC更侧重于指这一类的电源芯芯片。
而在我们元器件中经常会听到DCDC电源芯片。比如机顶盒是外面通过AC-DC ,把220V转成直流12V给设备,但设备的内部其实还要继续将12V转成5V\3.3V \1.8V 等各种电压给芯片工作,这个里面就是用到了DCDC芯片实现。



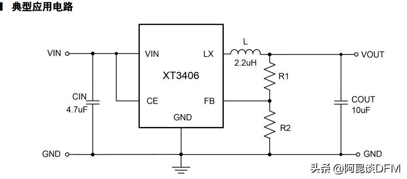
比如某XT3406开关电源芯片(DCDC)


注意理解:
几乎我们所有的电子产品、电气产品是用直流电来工作,少部分是直接用交流电来工作,我们的电视机、机顶盒内部的根本是元器件、芯片,他们要的是直流电(比如3.3V、5V 、12V)才能工作,而这些直流电就是先通过交流电AC转过来的。所以也叫AC-DC。搞懂这个本质,就很助于AC-DC、DC-DC关系理解。